海看股份获得发明专利授权:“一种基于时序预测的快速视频审核方法及系统”
2025年07月26日 | 浏览量:73810

图片来源于网络,如有侵权,请联系删除
证券之星消息,根据天眼查APP数据显示海看股份(301262)新获得一项发明专利授权,专利名为“一种基于时序预测的快速视频审核方法及系统”,专利申请号为CN202510694953.0,授权日为2025年7月25日。
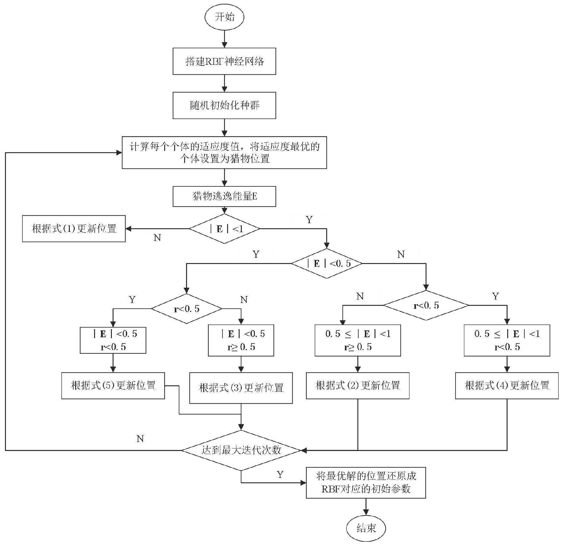
专利摘要:本发明公开了一种基于时序预测的快速视频审核方法及系统,主要涉及计算机视觉技术领域。包括以下步骤:构建时序状态预测模型,并对视频流的初始帧进行全局扫描,调用目标检测算法识别并定位目标;提取目标在初始帧中的状态信息,形成初始状态向量,并初始化时序状态预测模型;使用初始化后的时序状态预测模型对初始帧后的每一帧进行迭代循环处理,完成视频审核。本发明的有益效果在于:它通过预测目标在后续帧中可能出现的位置和状态,将计算资源集中于预测的感兴趣区域(RegionofInterest,ROI)进行扫描和识别,而非进行全局扫描,从而大幅节省计算资源,提升审核效率。

图片来源于网络,如有侵权,请联系删除
今年以来海看股份新获得专利授权10个,较去年同期减少了16.67%。结合公司2024年年报财务数据,2024年公司在研发方面投入了4139.6万元,同比减14.25%。
通过天眼查大数据分析,海看网络科技(山东)股份有限公司共对外投资了7家企业,参与招投标项目733次;财产线索方面有商标信息481条,专利信息109条,著作权信息366条;此外企业还拥有行政许可11个。
数据来源:天眼查APP
以上内容为证券之星据公开信息整理,由AI算法生成(网信算备310104345710301240019号),不构成投资建议。
本文来源:资讯纵横网
本文地址:https://mgisk.com/post/32111.html
关注我们:微信搜索“xiaoqihvlove”添加我为好友
版权声明:如无特别注明,转载请注明本文地址!

