重组耗时超三年仍陷僵局,主业严重萎缩,海汽集团三季报净利润暴降逾七倍
2025年11月10日 | 浏览量:57785

图片来源于网络,如有侵权,请联系删除
证券之星刘浩浩
近日,海汽集团(603069.SH)发布重大资产重组事项进展公告称,因受国内免税市场竞争激烈、消费需求放缓等因素影响,公司拟收购的海南旅投免税品有限公司(以下简称“海旅免税”)业绩仍不及预期,本次重组仍存在一定障碍,是否能够实施存在重大不确定性。

图片来源于网络,如有侵权,请联系删除
证券之星注意到,这意味着海汽集团这场耗时已超过三年的重组事项仍看不到曙光。而在这背后,公司正深陷传统客运业务大幅萎缩、业绩持续亏损的经营困境。今年前三季度,海汽集团营收同比下降逾两成,归母净利润同比下降逾七倍,亏损同比显著加剧。营收大幅下滑和资产处置收益同比下降,是导致海汽集团前三季度业绩下滑的主要原因。期间费用居高不下,进一步挤压了公司利润空间。值得一提的是,海汽集团的业绩颓势早已显现,公司原本寄本希望于通过收购盈利能力较强的海旅免税助力公司实现转型发展,但随着收购持续陷入僵局,公司的转型前景仍难言乐观。
重组方案历经多次修改仍陷僵局
证券之星注意到,海汽集团的重组之路可谓一波三折。
早在2022年5月,海汽集团就披露了拟以发行股份及支付现金方式购买海南省旅游投资集团有限公司(以下简称“海南旅投”)持有的海旅免税100%股权并募集配套资金的相关预案。当时公司披露,本次收购主要出于助力公司转型发展和提高公司盈利能力两方面考虑。
这背后,因受到包括私家车在内的多样化出行方式日益普及冲击,近年来,海汽集团主营的传统道路客运业务业绩持续低迷。叠加受到疫情影响击,2020年、2021年,海汽集团业绩持续亏损。
针对本次收购,海汽集团表示,交易前公司主营业务为汽车客运、汽车场站的开发与经营、汽车综合服务等。标的公司主营业务为免税品零售业务。如完成收购,将助力公司从传统交通企业升级成为综合旅游上市公司。业绩层面,标的公司盈利能力较强,随着优质资产注入,上市公司盈利能力将得到进一步提升。
2022年8月,海汽集团与海南旅投在此前签订的《发行股份及支付现金购买资产协议》基础上签订《收购补充协议》,约定本次交易价格为50亿元,其中以股份支付42.5亿元,剩余部分以现金支付。交易双方同时签订了业绩补偿协议,约定标的公司2022-2024年净利润应分别不低于11634万元、35846万元、53828万元。
然而,此后因国内免税市场环境发生较大变化,标的公司业绩持续不及预期。2023年4月、2024年3月,海汽集团与海南旅投先后两次针对标的公司收购总价、预测利润数等进行重新约定。收购总价最终被下调至20.37亿元。其中,以股份支付17.32亿元,以现金支付3.06亿元。
2024年9月,海汽集团再发布重组方案的重大调整公告称,鉴于标的公司剥离旗下持续亏损的华庭项目需要较长时间且标的公司受市场环境影响业绩下滑也需要进行重新评估。公司拟将原收购方案修改为:上市公司拟通过向海南旅投支付现金及/或资产方式,收购剥离华庭项目后的海旅免税控制权。本次交易不涉及发行股份或配套募集资金行为。而具体交易标的资产范围、交易价格等要素均未最终确定,交易双方尚未重新签署协议。
此后,该事项一直未取得实质性进展。海汽集团在10月23日最新公告中表示,公司近年持续关注免税市场环境、标的公司业绩走势情况。目前,标的公司业绩仍不及预期,公司推进重组仍存在一定障碍,最终能否实施完成存在重大不确定性。
这也意味着海汽集团试图通过资产重组助力公司转型升级、扭转业绩颓势的计划,仍面临较大不确定性。
前三季度归母净利暴降逾七倍
证券之星注意到,在海汽集团重组不顺利背后,公司近年来业绩高度承压。
海汽集团于2016年上市,公司是海南道路运输业头部企业,经营范围涵盖班线客运、场站经营、旅游客运、出租客运、城乡公交、校车运营服务等。
海汽集团的营收高点位于2018年,当年公司实现营收8.68亿元,实现归母净利润5888万元。然而此后数年,受群众出行方式日益多样化等因素影响,作为公司营收支柱的汽车客运业务呈现大幅萎缩之势。该业务营收从2018年的8.68亿元降至2024年的4.92亿元,降幅达到43%。同期,其营收占比由77.74%下滑至58.78%。由于人工、燃料、折旧等成本压缩空间有限,该业务毛利率从22.34%下滑至8.22%。
客运站经营业务是海汽集团第二大主业,该业务主要向进入汽车客运场站的班线客运车辆收取客运代理费、站务费、安检费、车辆清洗费等。近年来,在道路客运行业整体经营承压的背景下,海汽集团该业务也呈现大幅萎缩之势,收入从2018年的1.35亿元下滑至2024年的0.52亿元。由于营业成本降幅有限,该业务毛利率近几年更是持续为负值,如2024年仅为-15.14%。
在公司两大主业营收和毛利率均大幅下滑的情况下,海汽集团业绩高度承压。2020-2024年,其扣非后净利润持续亏损,累计亏损规模达到5.3亿元。
今年上半年,海汽集团业绩不仅未能扭亏,亏损反而进一步加剧。上半年公司实现营收3.6亿元,同比下降20.44%;实现归母净利润-2778万元,同比下降239.91%。
对于上半年业绩变动,海汽集团表示,由于受到经济增速放缓及其他综合因素影响,公司传统班线客运发展空间持续收窄,尽管公司着力培育发展定制化客运、校车服务新型客运业务以及汽车服务业务,但目前规模效益仍难以弥补因传统班线客运萎缩带来的亏损。
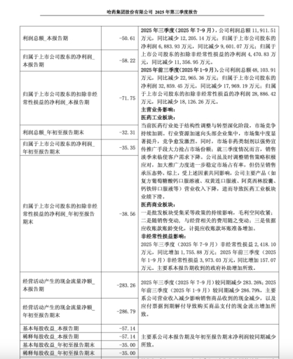
今年前三季度,海汽集团实现营收4.89亿元,同比下降24%;实现归母净利润-4811万元,同比下降703.6%;实现扣非后净利润-5662万元,同比下降153.72%。
营收大幅下滑和资产处置收益同比减少,是导致海汽集团前三季度业绩下滑的主要原因。今年前三季度,海汽集团营业成本同比下降20.75%,不及营收降幅,公司毛利率由上年同期的13.79%下降至10.1%,公司实现毛利润同比大幅下滑。由于报告期内确认的资产处置收益同比下降超八成,进一步削弱了公司盈利表现。
另外,虽然海汽集团前三季度三项费用均同比下降,但规模最大的管理费用仍高达1.08亿元,仅同比下降7.28%,远不及营收降幅,这也大幅挤压了公司的利润空间。今年前三季度,海汽集团净利率降至-9.9%,同比下降8.96个百分点。
分季度来看,海汽集团今年Q3业绩下滑幅度超过了前两个季度。Q3公司实现营收1.26亿元,同比下降32.65%;实现归母净利润-2033万元,同比下降1030.79%;实现扣非后净利润-2193万元,同比下降4237.72%。(本文首发证券之星,作者|刘浩浩)
本文来源:资讯纵横网
本文地址:https://mgisk.com/post/39010.html
关注我们:微信搜索“xiaoqihvlove”添加我为好友
版权声明:如无特别注明,转载请注明本文地址!

